广告 广告 ×

城市之窗

当前位置:首页 > 新闻 > 城市之窗 > 建设理论 >

深圳房地产中介协会:深圳将出楼市新政系不实传言

2020年07月08日 10:51:02

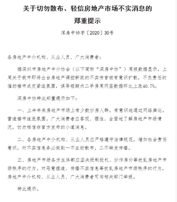
中新网客户端7月8日电 深圳市房地产中介协会7日发布通知称,据深圳市房地产中介协会周报数据显示,上周关于深圳市即将出台房地产调控新政的不实传言被有意识扩散,不负责任的催动楼市成交紧迫氛围,误导短期内二手房周网签数据环比上涨40.7%。深圳市房地产中介协会提示:上半年来房地产市场上有少数炒房人群,有意识地通过网络舆论,营造楼市追涨氛围。广大消费者应客观、理性、全面地了解房地产市场情况,切勿相信非官方发布的小道消息。


来源:中国新闻网
责任编辑:成林晟
关闭
主办单位:《城市建设》杂志社有限公司
增值电信业务经营许可证:京B2-20171283   互联网新闻信息服务许可证10120200016
期刊出版许可证:京期出证字第 1622 号网络出版服务许可证:(署)网出证(京)字第369号
《城市建设》 国际标准刊号:ISSN 1674-781X   国内统一刊号:CN 11-5897/F
《城市建设理论研究(电子版)》 国际标准刊号:ISSN 2095-2104   国内统一刊号:CN 11-9313/TU
违法和不良信息举报电话:(010)63257595   投诉举报邮箱:qzlx@zgcsjs.org.cn
Top